|
|
|
中国海外公民护照申办"便民新举措"时间:2019-04-12 美利通客户张女士因丈夫申请EB1-A杰出人才移民顺利通过后,陪同女儿赴美读书,近期本人和女儿的护照即将过期,咨询我们如何在美更换护照,特此小编了解到中国海外公民换照的新举措,和有类似问题的客户分享:
2019年1月1日起,中国外交部领事司将大幅调整海外中国公民护照政策,扩大护照申办的受理范围,放宽申请材料要求。
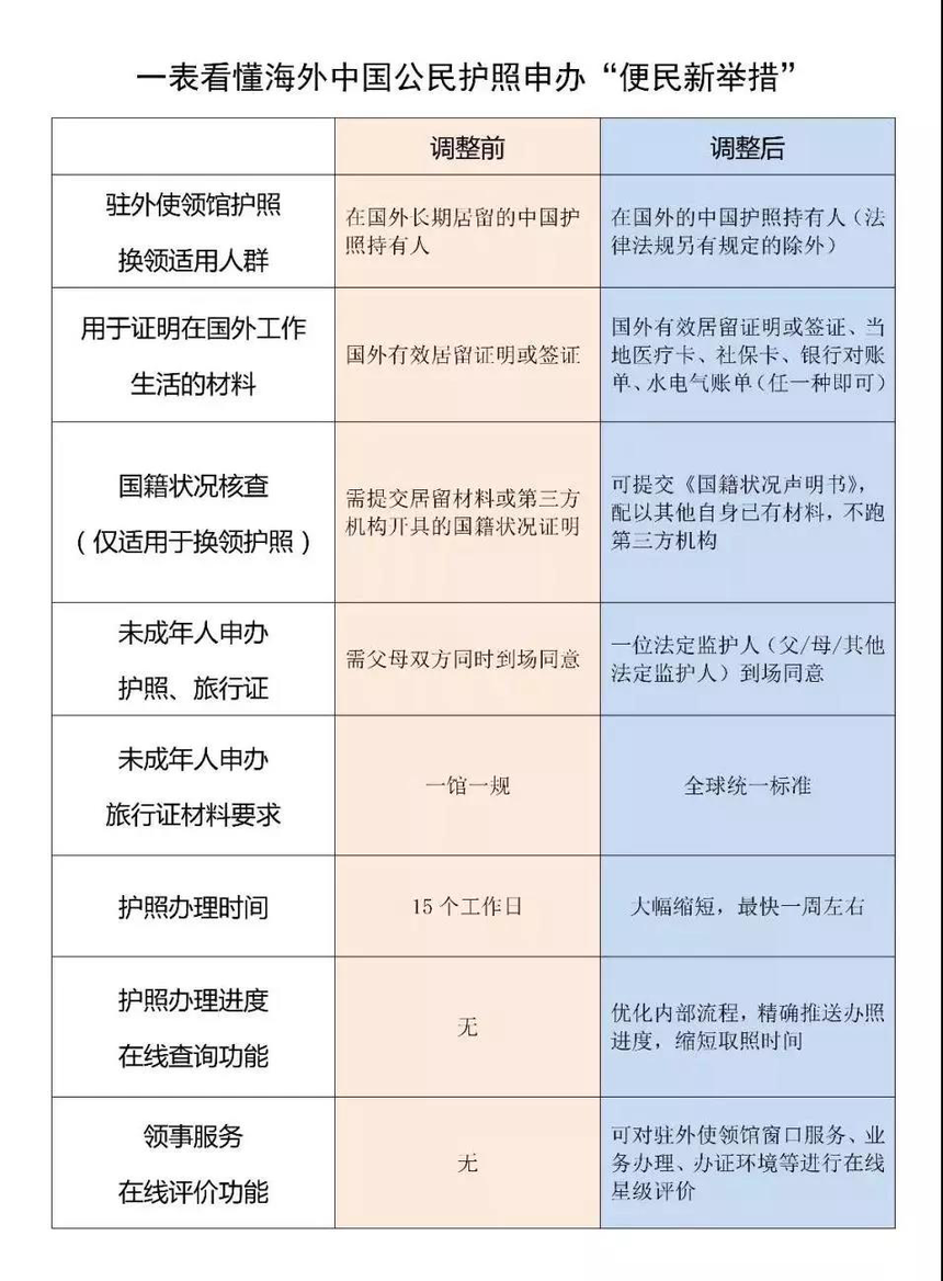
过去,在海外的中国公民主要以华侨为主,也就是在海外长期居留生活甚至是定居的中国人,中国驻外使领馆的护照工作也主要是服务于华侨。
基于此,这次对海外中国公民护照政策进行此次大幅调整。
扩大护照申办的受理范围
调整前,已经有过护照的中国公民,如果在海外换领新护照,原则上必须要在海外长期居留。
调整后,海外中国公民换领护照将不再要求一定要在海外定居。
这意味着:除法律法规明确不能颁发的情形,如旅游等短期出国的中国公民等,海外中国公民如遇护照有效期即将届满、签证页即将用完等情形,均可换领新护照。
放宽申请材料要求
调整后,引入了护照申请人国籍状况声明制,放宽了申请材料要求,确保申请人不跑第三方机构开证明。
调整前,人们向驻外使领馆申办护照时,必须提供当地有效居留证件或签证,有时还需要去当地第三方机构开具材料来证明其国籍状况。
未成年人办证做两点调整
调整后,未成年人办证只需一位法定监护人到场同意。 根据中国相关法律法规,未成年人申办护照时必须有法定监护人到场同意。调整前,要求父母双方必须同时到场。
但随着时代发展,人员流动性增强,工作节奏加快,父母双方同时到场越来越难。比如母亲带着孩子在海外上学,父亲在本土,这种情况下父母双方同时到场确实比较难。
调整后,未成年人向各驻外使领馆申办护照、旅行证,只需一位法定监护人(父/母/其他法定监护人)到场并出具同意意见即可。
此外,新政还统一了未成年人申办旅行证材料。 调整前,由于各国情况千差万别,驻外使领馆受理未成年人旅行证申请时,要求提供的材料也不尽相同。
这可能会让有些申请人感到困惑,网上还出现了在不同使领馆办理旅行证的所谓“攻略”,这些攻略有的是好心,但也有少数人借此谋利,甚至通过不实宣传以骗取“中介费”,损害申请人利益。
调整后,驻外使领馆将对未成年人申办旅行证实行“全球通”——全球统一的材料标准,除首次申办的原则上应在出生国的中国使领馆办理外,其他可向中国任一驻外使领馆或者驻香港、澳门公署申办,如无特殊情况,各馆在受理后4个工作日内即可发证。
海外中国公民护照预约系统升级
此外,2016年启用的“海外中国公民护照在线预约系统(网址:https://ppt.mfa.gov.cn)”,已经完成了升级,增设“护照办理进度查询”、“收集领事服务评价”等全新功能。
“护照办理进度查询”功能是指申请人可以在预约系统内获取实时的办理进度,系统还可将办理进度自动发送至申请人登记的电子邮箱。
通过优化流程,大幅缩短了取证时间——从之前的15个工作日,到最快一周左右。
另外,该系统还增设“收集领事服务评价”功能,申请人办好证件后可以在线对使领馆窗口服务、业务办理、办证环境等进行星级评价并留言提出意见建议。
美利通,美国律所直通车
美利通作为美国杰出人才协会的理事会成员之一,在EB-1A美国杰出人才移民行业拥有丰富的经验和极高的声誉。 旗下强大的中外律师团队和专业的文案团队,了解中国国情的同时也能结合美国人的思路,根据客户情况量身定制EB-1A方案,最大程度保证申请成功。 美利通的三大优势
v 美利通专一、专业,一直保持高达96%的获批率,因为我们拥有顶尖及富有经验的律师团队,每一个案例都由律师亲自处理; v 专业、高效的文案团队,坚持由美国持牌律师作为文案律师,保证每一个申请案件顺利获批。 v 我们一直采用严格的项目管理流程来运作一个申请案件。 愿每一个有意实现 美国梦的申请人把握时机, |


